游客
VIP
否
K币
0
推荐
0
月票
0
登录
登录后您可以:同步并永久保存历史记录
收藏
书架
您还没有收藏漫画哦~
去找找漫画
全部收藏
0
追漫
>
王牌冰锋
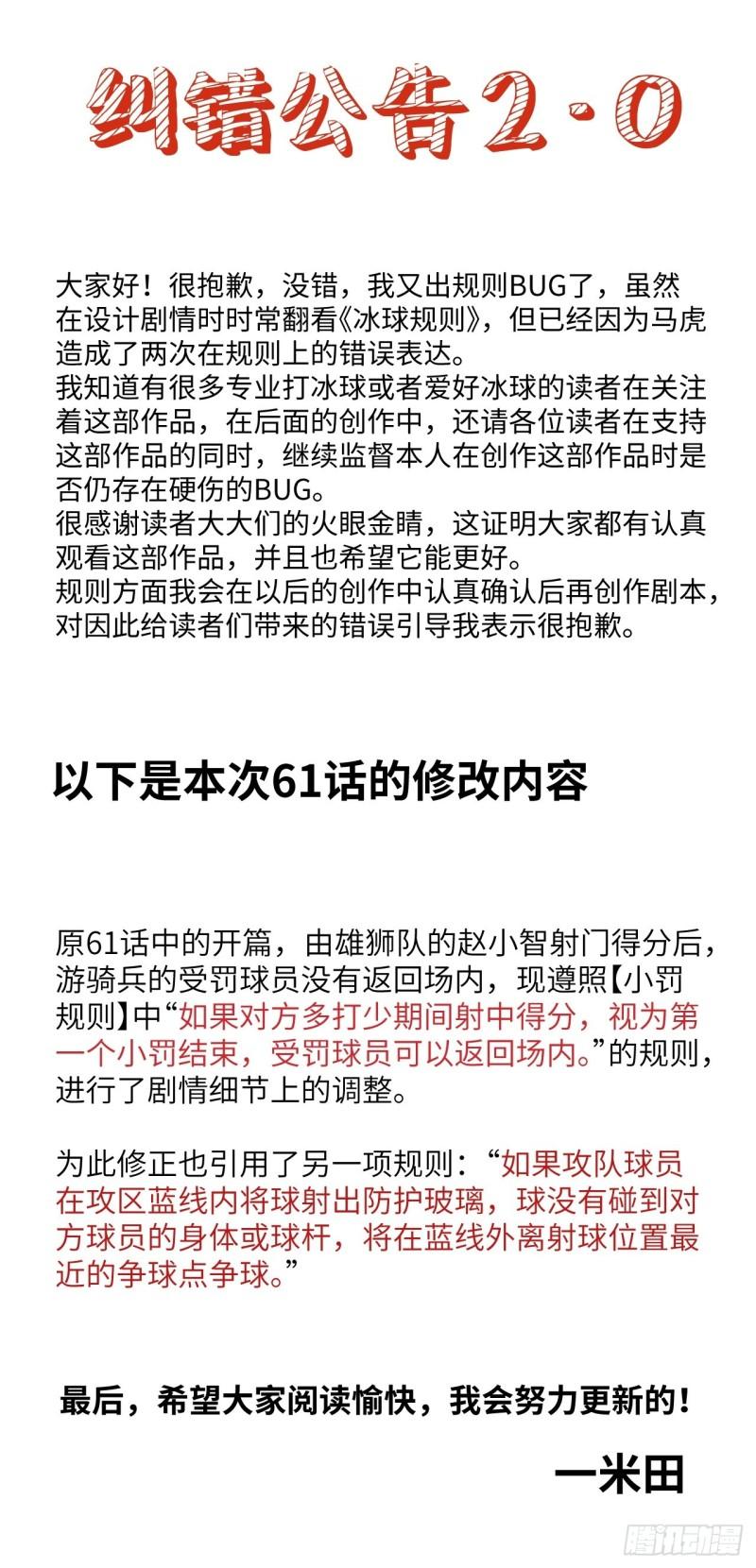
关于61话的修正公告
稚子炭的崩坏~
稚子炭的崩坏~
爱情
校园
人气 771
稚子炭的崩坏漫画 ,心爱之人为何无故惨死 应死之人为何离奇複活 人民教师为何惨遭sm 流水的女主铁打的黑丝 这一切的一切到底是作者的扭曲还是道德的沦丧 敬请关注量产型女主角青春恋爱喜剧
当伯爵家的私生女结婚时~
当伯爵家的私生女结婚时~
爱情
人气 8068
「和公爵结婚,洛丽塔布鲁麦尔。」伯爵家的私生女洛丽塔的人生饱受轻视和虐待。从她出生开始就要代替高贵的同父异母姐姐,嫁给在战场上牺牲的亡灵公爵。只是,莱茵夏洛特公爵家因为叛逆罪被查封了所有的财产,而作为新娘嫁过去的洛丽塔,去的地方是一栋位于偏僻山里的老旧别墅,这还是因为皇室的宽宏大量留下的。但是对于这辈子寄人篱下看人脸色的洛丽塔来说结婚是绝好的机会!终于离开了那个厌恶的家有了自己的房子!想着开始灿烂的独立生活,但是深夜,原以为死去的丈夫却活着回来了…?
魔法阵都市 最後传说~
魔法阵都市 最後传说~
冒险
奇幻
人气 558
AMP成员闇云那魅在战斗中失去了右手,虽然装了义肢之后跟原来没有丝毫不同,但是就是觉得不对劲,那魅开始觉得自己不再圣洁…就在这时,一个影子出现在那魅的眼前,自称是伊邪那美!西元2013年,巫由伽打算带着香津美逃往夏威夷,魔导士公会的成员员们也尽全力的帮助她。但是如同预期的,遭到了伽诺沙的阻挠。经过一场战斗,真奈却被抓走了。伽诺沙抓走真奈到底有什么目的…?
六月的桃子~
六月的桃子~
爱情
重生
人气 5061
瑞亚梦想着幸福的婚姻。虽然重生了两次,但两次的婚姻生活都不尽如人意,第三次重生时她决心不再结婚。虽然她的意志如此坚定,但前世只是说过几句话的朱利安却总是浮现在瑞亚眼前。有着帅气脸庞和亲和力的朱利安,向瑞亚发起了求婚,被他动摇的瑞亚最后与他签订了契约,再一次结了婚。婚后的瑞亚在朱利安家享受新婚生活,因为好奇那间隐蔽的秘密房间而贸然闯了进去,竟然在那里发现了自己的痕迹。
注定要成为主人公的救世主~
注定要成为主人公的救世主~
重生
励志
人气 17527
在遭到父亲以实验为借口的虐待时,想起了前世的记忆。然后明白了。 成为在自己前世看过的小说中剧情还没开始就死去的配角。 完蛋了,而且是以世界为单位的完蛋。 「这部小说是烂尾。」 这本有10卷的奇幻小说的结尾是主人公的失败和世界的灭亡。 如果想改变结局,就要拯救世界,拯救主人公,拯救同伴。 但首先要拯救的人。 「请带我走吧,外公!」 是注定在16岁时死于虐待的自己。
美味大挑战~
美味大挑战~
美食
冒险
人气 1755
美味大挑战漫画 ,专门刊登新漫画作品情报的《今周新刊》杂誌上所介绍的本月末发行的漫画单行本,仅仅只有63本上市,其中就有迎来100捲大关的《美味大挑战》。另外还有获得24回小学饭漫画赏的《浮浪云》、《狙击13》等长寿作品。 《美味大挑战》从1983年开始就在《Big Comic Spirits》(小学馆)上开始连载,讲的是一对拥有非凡味觉的父子,为了决定美食精髓而展开竞争的故事。Big comics在三十号发售的雁屋哲原着、花咲昭的超长寿漫画《美味大挑战》已经是堂堂踏入了一百捲的大关了。以《日本全县味之巡礼•青森篇》为名描写了“究极的菜谱”与“至高的菜谱”的对抗。
玛雅和芽衣~
玛雅和芽衣~
奇幻
生活
人气 881
生活在猫社会里的平山玛雅和芽衣,两个人闲静地过着每一天。 有时她们俩会在喵马逊买一堆奇怪的东西, 有时两人看着海喝着加了木天蓼的啤酒。 日子就这样悄悄过去了。
不认识的青梅竹马~
不认识的青梅竹马~
欢乐向
人气 724
摇曳的头髮,白皙的肌肤,不管怎么想都是阳角...!!
sensitive boy~
sensitive boy~
校园
人气 1655
恋爱,性别,性问题,无论是谁都有着无法对他人言说的苦恼或过去。无论受了多深的伤,只要过个几年就能痊癒得仿佛无事发生一样,这一定就是所谓的『普通』。
第一年-蝙蝠侠-稻草人~
第一年-蝙蝠侠-稻草人~
格斗
科幻
人气 803
...操纵所遇之人心中的恶魔.但即使是稻草人也有心魔.正当他开展着一场将令他与蝙蝠侠与罗宾相敌的屠我狂欢时,稻草人自己的恐惧也首次被揭开了面纱.致蝙蝠侠,他是恐惧的主宰...
天狗メディア文帖~
天狗メディア文帖~
彩色
人气 633
(第百三十二季文々。新闻友の会) [あぶら畑牧场。 (真岛てつろー)] 天狗メディア文帖 (东方Project)
MAPLECOMB8~
MAPLECOMB8~
彩色
人气 703
(C95) [クシダトリエ (くしだ)] MAPLECOMB8
九十九式戦车模型 ~how to build type 99 tank plastic models.~~
九十九式戦车模型 ~how to build type 99 tank plastic models.~~
其他
人气 714
(C84) [ZAZENBEAT (千寻)] 九十九式戦车模型 ~how to build type 99 tank plastic models.~ (东方Project)
空华绮恋
空华绮恋
恋爱
奇幻
纯爱
穿越
人气 1968
无心恋爱的直女科学家安澜绝对想不到,只是因为在雪山上摔了一跤就落入了传说中的神秘国度——空华。更想不到的是,她竟然被尊称为“神女”,还是这个国家未来的王妃……浪漫与权谋交织,一段如梦如幻的异国绮恋正在悄然绽放……
请俘获我的心心
请俘获我的心心
都市
其它
人气 3809
一场阴谋,她被卷入其中;一次复仇,她被他紧盯不放。简小宁被收入房中,无语望天:“南宫御,你能不能放开我?”南宫御勾唇一笑:“是你自己主动爬到我床上的,这辈子,你休想再离开我半步!……
萌主人设又崩啦!
萌主人设又崩啦!
古风
其它
人气 2904
一个是江湖与庙堂之间疯狂劈叉的丞相大公子, 一个是为了证身份疯狂脱衣服的将军“小姐”。 一个常规精分戏精和一个被刺激成衰弱神经,当这样两个人和四个魂碰在一起会发生什么样的人设崩坏?
黄道医馆
黄道医馆
热血
人气 1331
守护着一方水土的黄道医馆,黄耀光和哥哥黄耀祖用神奇秘术,与各方邪物战斗的故事。
超合金舰神
超合金舰神
国漫
人气 1622
未来水世界,人类在远古海兽前艰难求生。而在无边的海洋上,“战神舰队”首领苏浩正在进行着自己的冒险:“可以变成机器人的战舰?这才是男人的浪漫啊!它们都是我的!捏哈哈哈哈哈!”
王牌冰锋
王牌冰锋
冒险
人气 984
昔日最年轻的王牌新星沦落为无人认领的自由球员,曾经辉煌的王牌球队面临解散的危机,与少年无谓的天才新人的相遇让他们燃起了重新走向巅峰的斗志。每周六更新~
点妖簿
点妖簿
奇幻
剧情
古风
悬疑
人气 871
捉妖师李双全为了治疗梦血症远赴阳溪山寻医问药,却被卷入了人妖两界的纷争。报恩的海妖王、寻仇的山妖王、重生的荒妖王纷纷找上门,要和李双全了断前尘往事。李双全和这些妖怪之间究竟有什么纠葛?他的梦血症是怎么来的?所有的秘密都藏在人界唯一的捉妖学院摩尼院中…
猜你喜欢
1
会员专属章节
仅支持会员用户解锁阅读
去开通会员
购买 王牌冰锋 关于61话的修正公告
支付
0
K币
余额不足,充值余额
我的K币
0
去充值
购买 王牌冰锋 关于61话的修正公告
支付
0
K币
购买
自动购买下一章
我的K币
0
去充值